5月21日,复旦法律界同学会举办月度分享会,世辉律师事务所合伙人梁宏俊为校友们带来了主题为“科技成果转化项目需关注的投融资法律问题”的分享。
梁宏俊律师的主要业务领域包括创业投资及私募股权投资、境内外资本市场、上市公司并购重组,并擅长各类复杂交易结构的设计、疑难问题的处理及资本市场法律政策和实务问题的研究,尤其在为科技企业及其创始人提供法律服务方面积累了丰富的经验,涉及的行业领域包括但不限于:生命健康与医疗、创新医疗器械、集成电路与半导体、人工智能、物流、大数据、云计算、智能制造等。
就今天分享的主题,梁律师作为产学研转化项目公司律师参与公司的投融资,也作为投资人律师参与对产学研转化项目公司的投资,从不同的视角和维度与各位一起交流和分享与此相关的经验。分享主要分为三大板块,科技成果转化的概念及主要转化模式、IPO视角下科技成果转化的合规要点、科技成果转化项目投融资操作要点。
- 科技成果:通过科学研究与技术开发所产生的具有实用价值的成果。
- 职务科技成果:执行研究开发机构、高等院校和企业等单位的工作任务,或者主要是利用上述单位的物质技术条件所完成的科技成果。
- 科技成果转化方式(《促进科技成果转化法》第十六条):
• 以该技术成果作为合作条件,与他人共同实施转化;自然人为完成法人或者非法人组织工作任务所创作的作品是职务作品,一般著作权由作者享有;但有下列情形之一的职务作品,作者享有署名权,著作权的其他权利由法人或者非法人组织享有:(一)主要是利用法人或者非法人组织的物质技术条件创作,并由法人或者非法人组织承担责任的工程设计图、产品设计图、地图、示意图、计算机软件等职务作品;(二)报社、期刊社、通讯社、广播电台、电视台的工作人员创作的职务作品;(三)法律、行政法规规定或者合同约定著作权由法人或者非法人组织享有的职务作品。执行本单位的任务或者主要是利用本单位的物质技术条件所完成的发明创造为职务发明创造。职务发明创造申请专利的权利属于该单位,申请被批准后,该单位为专利权人。执行本单位的任务所完成的职务发明创造,是指:(二)履行本单位交付的本职工作之外的任务所作出的发明创造;(三)退休、调离原单位后或者劳动、人事关系终止后1年内作出的,与其在原单位承担的本职工作或者原单位分配的任务有关的发明创造。本单位,包括临时工作单位;本单位的物质技术条件,是指本单位的资金、设备、零部件、原材料或者不对外公开的技术资料等。“主要是利用法人或者非法人组织的物质技术条件”, 包括:职工在技术成果的研究开发过程中,全部或者大部分利用了法人或者非法人组织的资金、设备、器材或者原材料等物质条件,并且这些物质条件对形成该技术成果具有实质性的影响;该技术成果实质性内容是在法人或者非法人组织尚未公开的技术成果、阶段性技术成果基础上完成的情形。


随后,梁律师介绍了其中所涉及的一些要素的相关规定:《促进科技成果转化法》“国家设立的研究开发机构、高等院校对其持有的科技成果,可以自主决定转让、许可或者作价投资。”《财政部关于进一步加大授权力度 促进科技成果转化的通知》(财资〔2019〕57号):“中央级研究开发机构、高等院校对持有的科技成果,可以自主决定转让、许可或者作价投资,除涉及国家秘密、国家安全及关键核心技术外,不需报主管部门和财政部审批或者备案。”《北京市促进科技成果转化条例》:“政府设立的研发机构、高等院校对其持有的科技成果,可以自主决定实施转化,除涉及国家秘密、国家安全外,不需审批或者备案;”《广东省财政厅关于进一步加大授权力度促进科技成果转化的通知》(粤财资〔2020〕31号):“省级研究开发机构、高等院校对持有的科技成果,……不需报主管部门和省财政厅审批或者备案。”《促进科技成果转化法》“国家设立的研究开发机构、高等院校对其持有的科技成果,可以自主决定转让、许可或者作价投资,但应当通过协议定价、在技术交易市场挂牌交易、拍卖等方式确定价格。通过协议定价的,应当在本单位公示科技成果名称和拟交易价格。”《国务院关于印发实施<中华人民共和国促进科技成果转化法>若干规定的通知》(国发〔2016〕16号):“国家设立的研究开发机构、高等院校对其持有的科技成果……协议定价的,科技成果持有单位应当在本单位公示科技成果名称和拟交易价格,公示时间不少于15日。单位应当明确并公开异议处理程序和办法。”《财政部关于进一步加大授权力度 促进科技成果转化的通知》(财资〔2019〕57号):“中央级研究开发机构、高等院校将科技成果转让、许可或者作价投资,由单位自主决定是否进行资产评估。”《财政部关于进一步加大授权力度 促进科技成果转化的通知》(财资〔2019〕57号):“授权中央级研究开发机构、高等院校的主管部门办理科技成果作价投资成立企业的国有资产产权登记事项,不需报财政部办理登记。”《广东省财政厅关于进一步加大授权力度促进科技成果转化的通知》(粤财资〔2020〕31号):“授权省级研究开发机构、高等院校的主管部门办理科技成果作价投资成立企业的国有资产产权登记事项,不需报省财政厅办理登记。”《财政部关于进一步加大授权力度 促进科技成果转化的通知》(财资〔2019〕57号):“授权中央级研究开发机构、高等院校的主管部门办理科技成果作价投资形成国有股权的转让、无偿划转或者对外投资等管理事项,不需报财政部审批或者备案。”《广东省财政厅关于进一步加大授权力度促进科技成果转化的通知》(粤财资〔2020〕31号):“授权省级研究开发机构、高等院校的主管部门办理科技成果作价投资形成国有股权的转让、无偿划转或者对外投资等管理事项,不需报省财政厅审批或者备案。”《促进科技成果转化法》:“科技成果完成单位未规定、也未与科技人员约定奖励和报酬的方式和数额的,按照下列标准对完成、转化职务科技成果做出重要贡献的人员给予奖励和报酬:(一)将该项职务科技成果转让、许可给他人实施的,从该项科技成果转让净收入或者许可净收入中提取不低于百分之五十的比例;(二)利用该项职务科技成果作价投资的,从该项科技成果形成的股份或者出资比例中提取不低于百分之五十的比例;(三)将该项职务科技成果自行实施或者与他人合作实施的,应当在实施转化成功投产后连续三至五年,每年从实施该项科技成果的营业利润中提取不低于百分之五的比例。国家设立的研究开发机构、高等院校规定或者与科技人员约定奖励和报酬的方式和数额应当符合前款标准。”《北京市促进科技成果转化条例》:“政府设立的研发机构、高等院校可以按照下列标准对完成、转化该项科技成果做出重要贡献的人员给予奖励和报酬:(一)将职务科技成果转让、许可给他人实施的,从该项科技成果转让净收入或者许可净收入中提取不低于百分之七十的比例;(二)利用职务科技成果作价投资的,从该项科技成果形成的股份或者出资比例中提取不低于百分之七十的比例;(三)将职务科技成果自行实施转化或者与他人合作实施转化的,在实施转化成功投产后,从开始盈利的年度起连续五年内,每年从实施转化该项科技成果的营业利润中提取不低于百分之五的比例。五年奖励期限满后依据其他法律法规应当继续给予奖励或者报酬的,从其规定。”实践中单位与成果完成人多按30%:70%的比例分配。《国务院关于印发实施<中华人民共和国促进科技成果转化法>若干规定的通知》(国发〔2016〕16号):“国家设立的研究开发机构、高等院校制定转化科技成果收益分配制度时,……按照以下规定执行:在研究开发和科技成果转化中作出主要贡献的人员,获得奖励的份额不低于奖励总额的50%。”国务院部门、单位和各地方所属研究开发机构、高等院校等事业单位(不含内设机构)正职领导,以及上述事业单位所属具有独立法人资格单位的正职领导,是科技成果的主要完成人或者对科技成果转化作出重要贡献的,可以按照促进科技成果转化法的规定获得现金奖励,原则上不得获取股权激励。其他担任领导职务的科技人员,是科技成果的主要完成人或者对科技成果转化作出重要贡献的,可以按照促进科技成果转化法的规定获得现金、股份或者出资比例等奖励和报酬。
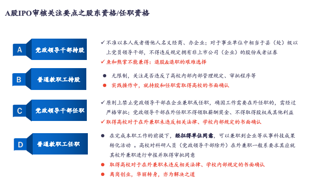
IPO视角下科技成果转化的合规要点
3. 单位应与科技人员约定兼职从事科技成果转化活动期间和期满后的权利和义务;4. 鼓励、支持到与本单位业务领域相近的企业兼职;2. 事业单位与离岗创业人员应当订立离岗协议,约定离岗事项、离岗期限、基本待遇、保密、成果归属等内容,明确双方权利义务,同时相应变更聘用合同;3. 所承担的国家科技计划和基金项目原则上不得中止,确需中止的应当按照有关管理办法办理手续。国家设立的高校、科研院所的管理人员,建议应当在辞去管理职务后,再按照要求申请离岗创业;例如《中国科学院科技人员离岗创业管理暂行办法》(科发人字〔2016〕111号)要求,院属事业单位领导班子或中层领导干部辞去领导职务后,才可以按照对科技人员的要求申请离岗创业。• 实践中常见科研人员携带职务技术成果创业,导致权属不清晰。• 离岗创业项目涉及原单位知识产权、科研成果的,事业单位、离岗创业人员、相关企业可以订立协议,明确收益分配等内容。



科技成果转化项目投融资操作要点
梁律师还提到了成果转化类投融资项目的尽职调查之进一步讨论的问题:这时需要进一步核查并了解:a是否存在同业竞争;b.时间精力分配;c.知识产权纠纷;d.在此前项目交易文件中作为创始人承担的责任和义务。鱼和熊掌的取舍,高校的审批确认,辞任的有关安排,离岗创业步步高升怎么办?最后,梁律师介绍了高校科研人员创业投资项目的关注重点:核心诉求:有无显名任职的可能性(交割后义务、股权兑现机制、上市时间表的评估、回购时间表的评估核心诉求:有无显名持股以及显名任职的可能性(重新考虑创始人定位、股权比例分配,以及与大学的合作模式)- 承诺全职投入公司或除了高校任职以外其他时间均投入于公司
- 清理掉现有的其他对外投资和任职,且后续未经投资人同意不会做其他对外投资或者任职
- 交割前存在的对外持股和任职可能产生的系列问题,特殊赔偿
- 考虑深度绑定方案,比如以合作成果为KPI逐步释放股权
- 避免高校在职人员作为发明人直接参与公司具体的研发工作中

在分享环节,梁律师与校友们互动交流,在热烈的气氛中,分享会落下帷幕。再次感谢梁律师对同学会活动的支持!
来源:上海复旦大学校友会公众号