
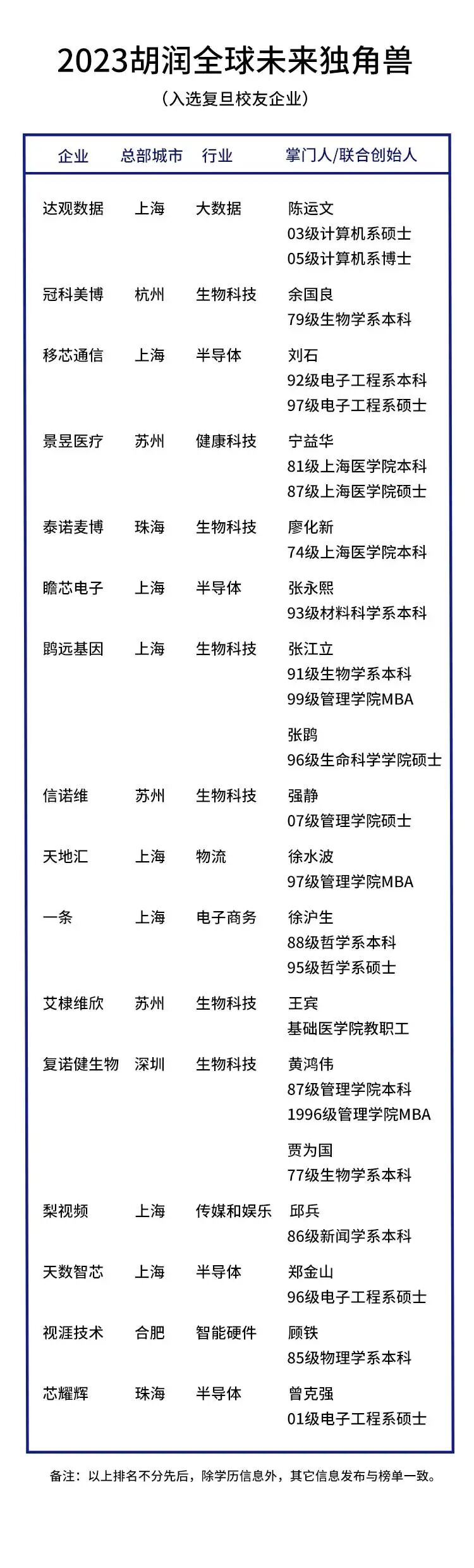
胡润研究院联合海南自由贸易港生态软件园近期发布《2023胡润全球未来独角兽》(Hurun Future Unicorns in the World 2023),列出了全球瞪羚企业,即成立于2000年之后、三年内最有可能达到独角兽级十亿美金估值的高成长性企业。上榜瞪羚企业目前估值一般在5亿至10亿美元之间。本次榜单估值计算的截止日期为2022年12月31日。
这是胡润研究院第三次发布此榜单,其中16家复旦校友创业企业入选本次榜单!

来源:复旦大学校友会公众号

胡润研究院联合海南自由贸易港生态软件园近期发布《2023胡润全球未来独角兽》(Hurun Future Unicorns in the World 2023),列出了全球瞪羚企业,即成立于2000年之后、三年内最有可能达到独角兽级十亿美金估值的高成长性企业。上榜瞪羚企业目前估值一般在5亿至10亿美元之间。本次榜单估值计算的截止日期为2022年12月31日。
这是胡润研究院第三次发布此榜单,其中16家复旦校友创业企业入选本次榜单!

来源:复旦大学校友会公众号
